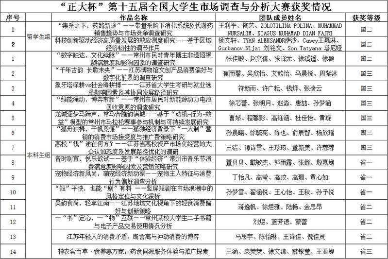
在第十五届“正大杯”全国大学生市场调查与分析大赛中,我校学子奋勇争先,再创佳绩。经过校内选拔赛的激烈角逐,共有14支本科生队伍和2支留学生队伍脱颖而出,代表我校参加省级及国家级比赛,充分展现了我校学子扎实的专业功底与出色的创新能力。
最终,我校参赛团队共荣获国家级二等奖3项、国家级三等奖6项,省级一等奖3项、省级二等奖3项、省级三等奖1项,成绩斐然。

“正大杯”全国大学生市场调查与分析大赛是由教育部高等学校统计学类专业教学指导委员会与中国商业统计学会共同主办的全国性公益赛事。作为统计学科领域唯一入选“全国普通高校大学生竞赛排行榜”的权威赛事,该赛事已成为海峡两岸青年学生展示统计调查与分析能力的重要平台。我校高度重视此项赛事,将其认定为I级C等学科竞赛,持续为参赛团队提供全方位支持,助力学生在实践中提升专业素养与综合能力。
(理学院 邓淋方/文 万志龙 陈荣军/审核)